本文へスキップします。

H1

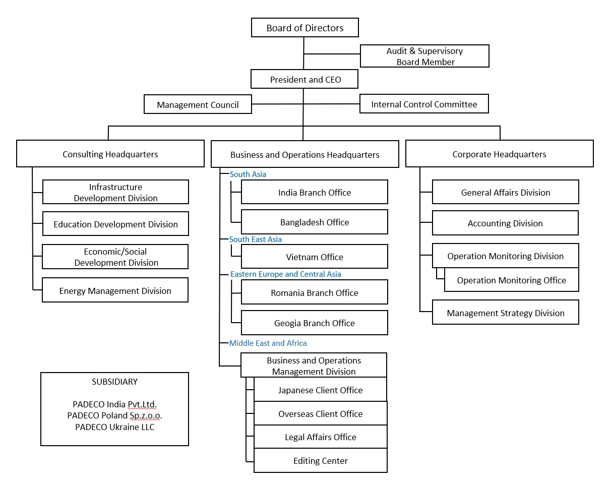
Organization

アンカーリンク
コンテンツ

Organization chart

Organization Chart PDF

People

Tomoyuki Shigenaga (President / CEO and Member of the Board of Directors)

After graduating from the Department of Naval Architecture, Faculty of Engineering, Osaka University, and working at Hitachi Zosen Corporation, Mr; Shigenaga joined Pacific Consultants Co., Ltd. in 1987. After serving as President of the company, in January 2024 he was appointed President and CEO of PADECO after its integration with Pacific Consultants Co., Ltd. He holds Professional Engineer, Japan (P.E.Jp.) qualification in Civil Engineering, Comprehensive Technical Management.

Yojiro Fujiwara (Member of the Board of Directors, Executive Vice President, Executive Director, and General Manager of the Consulting Headquarters)

Mr. Fujiwara holds a bachelor's degree in economics from Kyoto University and a master’s degree from the Graduate School of Asian and African Area Studies, Kyoto University. He has worked on many projects in Asia and Africa in the fields of social and economic development. 

Takashi Soma (Member of the Board of Directors, Executive Director, and Committee Chair of the Internal Control Committee)

Mr. Soma holds a bachelor's degree from Yokohama National University and a MA in International Education from the University of Sussex. After working as a high school teacher, he has participated in many JICA science and mathematics education projects in Asia and Africa. In addition, he was stationed in Dhaka as South Asia Regional Representative of PADECO for business development and management of projects for national governments. 

Yohei Soma (Member of the Board of Directors, Executive Director, and General Manager of the Business and Operations Headquarters)

A graduate of the Tokyo Institute of Technology, Mr. Soma joined PADECO after working in Japan and Southeast Asia for a general contractor, mainly on port construction projects. He is responsible for infrastructure development projects for JICA, including studies and official development assistance loan projects, as well as projects for other development partners and overseas governments. 

Seiji Naito (Member, Board of Directors, Executive Director, and General Manager of the Corporate Headquarters)

With a bachelor’s degree in urban engineering from the University of Tokyo and a master’s degree in construction engineering and management from the Graduate School of the Massachusetts Institute of Technology (MIT), Mr. Naito joined PADECO in 2024 after working in Japan and Southeast Asia for a Japanese general contractor and working as a Private Finance Initiative (PFI) and Public-Private Partnership (PPP) consultant and an executive manager in charge of global strategic planning and business development for Pacific Consultants Co., Ltd.

Hiroyuki Takamatsu (Member of the Board of Directors)

After graduating from the Department of Civil Engineering, College of Engineering, Ritsumeikan University, Mr. Takamatsu joined Pacific Consultants Co., Ltd. in 1982. After serving as Director in charge of disaster prevention and crisis management, Director in charge of rivers, and Director in charge of the national land infrastructure business headquarters, he currently serves as Director, Managing Executive Officer of Pacific Consultants Co., Ltd. He was appointed as a Member of the PADECO Board of Directors in 2024.

Kazuhiro Doi (Member of the Board of Directors)

After graduating from the Department of Civil Engineering, College of Science and Engineering, Ritsumeikan University, Mr. Doi joined Pacific Consultants Co., Ltd. in 1989 and held key positions including General Manager of the firm’s Road and Highway Department, Human Resources Department, and Corporate Strategy and Planning Department. Currently, he serves as a Managing Executive Officer at Pacific Consultants Co., Ltd., and he was appointed as a Member of the Board of Directors of PADECO in 2025.

Mamoru Kishida (Audit and Supervisory Board Member)

He holds a bachelor's degree in commerce from Waseda University. He worked for many years in finance and international divisions in a major bank. He was posted for more than 13 years in London, Chicago, and New York and worked on listings on the New York Stock Exchange as a project manager. Later he served as a managing director of a shipping company, president of a bank subsidiary, and a full-time corporate auditor of listed companies, before becoming an auditor for PADECO.

Takao Ujiie (Audit and Supervisory Board Member)

After graduating from the Department of Economics, Faculty of Political Science and Economics, Waseda University, and after working at Bank of Tokyo-Mitsubishi UFJ, Ltd., and in other positions, Mr. Ujie became a full-time auditor of the Pacific Consultants Group, Ltd. in 2017. Since 2020, he has been working as a full-time auditor at Pacific Consultants Co., Ltd. He was appointed Auditor at PADECO in 2024.

Yoshiya Nakagawa (Executive Director)

With Bachelor and Master of Engineering degrees from Nagoya University, Mr. Nakagawa has about 25 years of experience in international development, mainly in urban transport planning, working for JICA, the World Bank, the Asian Development Bank, and national and local governments, including in Japan, with many of the projects as team leader. In addition to his current positions listed above, he previously served as PADECO’s Bucharest Branch General Manager. P.E. Jp. (Civil Engineering, Comprehensive Technical Management)

Christopher Rose (Director, in Charge of the International Organization Proposals, DX, and AI)

Mr. Rose holds a bachelor's degree in civil engineering from the University of Brighton in the UK. Originally working in highway and transport planning for a local government in England, he has over 20 years of experience in international development. He is responsible for business development in Europe.

Akiko Sugawara (Director, General Manager of the Business and Operations Management Division)

Ms. Sugawara holds a BA in international studies from Meiji Gakuin University, and an MA in international relations and development studies from the University of East Anglia in the United Kingdom. She joined PADECO in 2006 and leads the Business and Operations Management Division in which capacity she has been responsible for project contract and budget management since 2018.

Nobuo Endo (Director, in Charge of Transport Infrastructure Development)

Mr. Endo is a Registered Engineer (Construction) and holds a BS in Civil Engineering from Tohoku University, After working on construction projects in the Middle East and Southeast Asia, he has been engaged in many official development assistance studies/surveys as team leader.

Norihiro Fukuoka (Director, General Manager of the General Affairs Division)

Mr. Fukuoka holds a BA in Computer Science and Engineering from the Fukuoka Institute of Technology. After working at a systems company, he joined PADECO in 2006. As the General Manager of the General Affairs Division, he oversees human resources, general affairs, and the company's internal systems.

Teruki Takahashi (Director, General Manager of the Economic/Social Development Division)

Mr. Takahashi graduated from the School of Political Science and Economics at Meiji University and holds a Master of Public and International Affairs degree from the University of Pittsburgh in the United States. After working for the Ministry of Foreign Affairs of Japan, the Japan Bank for International Cooperation, and the Japan International Cooperation Agency, he joined PADECO. He was engaged in various studies, technical assistances, and loan projects related to economic and social development for JICA and other international development agencies.